【图文】基于需求变更的缺陷预测工具
文章来源: | 发布时间:2009-12-14 | 【打印】 【关闭】

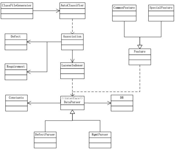
基于需求变更的缺陷预测模型

模块1和2的主要功能实现

模块3的主要功能实现
本成果采用信息检索机器学习技术,对项目的历史缺陷数据和需求项进行关联,并对其提取特征,通过支持向量机训练缺陷预测模型,从而对变更的需求进行缺陷预测。本软件适用于软件企业或开发组织基于已有的项目经验数据对需求的变更进行缺陷预测,从而对由于软件产品版本更新等原因引入的变更的需求进行管理,以及时发现变更的需求可能引起的成本增加、计划变更等风险,为后续的软件过程活动提供指导。